申請日2015.07.22
公開(公告)日2015.11.18
IPC分類號B01F3/08; C02F1/00; B01F5/06
摘要
一種交匯式污水稀釋裝置。本發明涉及一種污水稀釋裝置。本發明為解決現有排污裝置局部區域的污染現象嚴重以及稀釋效率較低的問題。本發明的一種交匯式污水稀釋裝置由污水進水管、凈水進水管、混合箱、第一混合水出水管、第二混合水出水管、混合水匯集箱、第一出水口、第二出水口、第一多孔擴散器、第二多孔擴散器和第三多孔擴散器組成。本發明的裝置通過增加擴散器,使污水分流,大大增加污水與凈水的摻混面積和摻混強度,通過凈水進水管,在污水即將排入河流前引入河流中的清水,使得污水和凈水在混合箱和污水匯集箱中充分摻混、稀釋,從而使排入河流的污水濃度較原濃度大幅降低,減輕污水排放對環境的污染。該裝置提高污水處理效率,成本低。
權利要求書
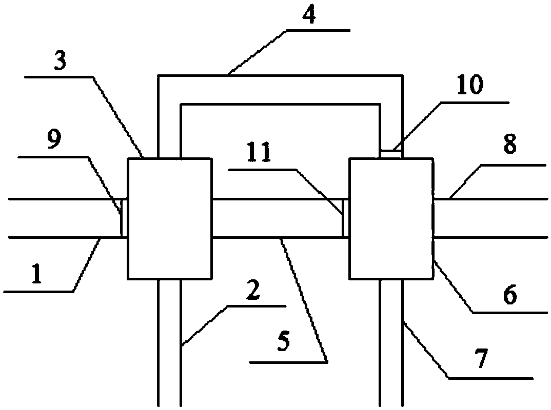
1.一種交匯式污水稀釋裝置,其特征在于一種交匯式污水稀釋裝置由污水進水管(1)、 凈水進水管(2)、混合箱(3)、第一混合水出水管(4)、第二混合水出水管(5)、混合水 匯集箱(6)、第一出水口(7)、第二出水口(8)、第一多孔擴散器(9)、第二多孔擴散器 (10)和第三多孔擴散器(11)組成;
所述的污水進水管(1)與混合箱(3)相連通,所述的第一多孔擴散器(9)設置在污 水進水管(1)內靠近混合箱(3)處,所述的凈水進水管(2)與混合箱(3)相連通,所 述的第一混合水出水管(4)的一端與混合箱(3)相連通,所述的第一混合水出水管(4) 的另一端與混合水匯集箱(6)相連通,所述的第二混合水出水管(5)的一端與混合箱(3) 相連通,所述的第二混合水出水管(5)的另一端與混合水匯集箱(6)相連通,所述的第 二多孔擴散器(10)設置在混合水出水管(4)內近混合水匯集箱(6)處,所述的第三多 孔擴散器(11)設置在第二混合水出水管(5)內近混合水匯集箱(6)處,所述的第一出 水口(7)與混合水匯集箱(6)相連通,所述的第二出水口(8)與混合水匯集箱(6)相 連通。
2.根據權利要求1所述的一種交匯式污水稀釋裝置,其特征在于第一多孔擴散器(9)、 第二多孔擴散器(10)和第三多孔擴散器(11)的材質均為鋁塑復合材料。
3.根據權利要求1所述的一種交匯式污水稀釋裝置,其特征在于第一多孔擴散器(9)、 第二多孔擴散器(10)和第三多孔擴散器(11)上孔的個數均為12個以上。
4.根據權利要求1所述的一種交匯式污水稀釋裝置,其特征在于第一多孔擴散器(9)、 第二多孔擴散器(10)和第三多孔擴散器(11)上孔的孔徑均為18cm~20cm。
5.根據權利要求1所述的一種交匯式污水稀釋裝置,其特征在于第一多孔擴散器(9)、 第二多孔擴散器(10)和第三多孔擴散器(11)上孔的孔徑均為19cm。
6.根據權利要求1所述的一種交匯式污水稀釋裝置,其特征在于第一多孔擴散器(9)、 第二多孔擴散器(10)和第三多孔擴散器(11)的厚度均為45cm~55cm。
7.根據權利要求1所述的一種交匯式污水稀釋裝置,其特征在于第一多孔擴散器(9)、 第二多孔擴散器(10)和第三多孔擴散器(11)的厚度均為50cm。
說明書
一種交匯式污水稀釋裝置
技術領域
本發明涉及一種污水稀釋裝置。
背景技術
隨著工業的發展和人們生活水平的提高,工業生活用水在大幅度的增加,使污水的排 放量大幅增加,其中鋼鐵工業污水、食品工業污水、化工污水、生活污水等是水體污染的 主要來源,這些污水只有少部分經污水處理后排放,據統計污水處理率僅為30%左右。 近幾年來,城市化進程逐步加快,使得污水處理廠等一些基礎配套設施無法同步進行建設, 同時建設污水處理廠需要大量的資金投入,導致大部分污水都是未經處理就直接排放,這 些污水正在污染著江河湖海。
隨著污染的嚴重和人們環境保護意識的增強,水環境保護問題日益為國家所重視,其 中,城市污水的達標排放已成為一個急需解決的問題。其中多孔擴散器是一種常見的污水 處理裝置,其通過增大表面積使得污水的摻混、稀釋效果增大。同時污水排放濃度對其摻 混稀釋效果有很大的影響,濃度降低后,污水的稀釋速率有明顯的加快。在污水排放進入 江水前,引入適量清水,將污水和清水做以交匯,并使其充分摻混,可使污水濃度降為原 濃度大幅降低,從而是污水達到特定的排放標準,有效地減少污水排放對環境的污染。如 何保證污水盡快稀釋同時把對環境的影響降到最低是排放工程成功與否的關鍵因素,早期 的污水排放工程一般只是一條簡單的放流管,末端開口并不帶擴散器,這樣容易導致加重 局部水域的污染程度,不利于近區污水的充分稀釋。目前排污裝置的擴散器口大都局限于 一個,局部區域的污染現象較為嚴重,污水與環境水體的摻混和稀釋效率也較低。目前污 水大多直接排放,或經過高成本的污水處理加以排放,缺乏在污水排放前在污水中引入清 水,使其經過稀釋,以較低的成本降低排放污水濃度的方法。
發明內容
本發明為解決現有排污裝置局部區域的污染現象嚴重以及稀釋效率較低的問題,而提 供一種交匯式污水稀釋裝置。
本發明的一種交匯式污水稀釋裝置由污水進水管、凈水進水管、混合箱、第一混合水 出水管、第二混合水出水管、混合水匯集箱、第一出水口、第二出水口、第一多孔擴散器、 第二多孔擴散器和第三多孔擴散器組成;
所述的污水進水管與混合箱相連通,所述的第一多孔擴散器設置在污水進水管內靠近 混合箱處,所述的凈水進水管與混合箱相連通,所述的第一混合水出水管的一端與混合箱 相連通,所述的第一混合水出水管的另一端與混合水匯集箱相連通,所述的第二混合水出 水管的一端與混合箱相連通,所述的第二混合水出水管的另一端與混合水匯集箱相連通, 所述的第二多孔擴散器設置在混合水出水管內近混合水匯集箱處,所述的第三多孔擴散器 設置在第二混合水出水管內近混合水匯集箱處,所述的第一出水口與混合水匯集箱相連 通,所述的第二出水口與混合水匯集箱相連通。
本發明有益效果
本發明的裝置通過增加擴散器,使污水分流,大大增加污水與凈水的摻混面積和摻混 強度,在混合箱和混合水匯集箱獲得較好的摻混,使得污水在近區實現充分快速的稀釋。 通過清水的引入,經過兩次混合,使得污水同清水充分摻混,使污水濃度降為原濃度的 1/2,防止局部污染的發生,節能環保,提高污水處理效率,成本低,易推廣。







