摘要:石油化工廢水的特點是含有大量油、硫化物的有毒有害物質和難降解的污染物等,通過預處理及二級生化處理后,基本可以達到排放要求。但要達到回用目的,必須進行深度處理。在各種處理手段中,采用MBR技術是簡捷有效的,尤其用于改造工程。利用膜的選擇透水性,實現曝氣池中生物的富集,使生物處理效率大幅度提高。根據工程實踐結果證明,運行效果穩定,出水水質好。
關鍵詞:水資源,回用水,膜生物反應器,石化廢水處理
我國是一個水資源十分短缺的國家,水資源總量約為2.8萬億m3,人均水資源占用量僅占世界平均水平的1/4,屬貧水大國[注3]。
目前全國取水量已達到5 500億m3/a,占世界全部取水量的12%。作為經濟高速發展中的大國,我國正常年份需水量約為6 000億m3/a,而各種水利設施供水能力約為5 600億m3/a,正常年份缺水量約為400億m3/a。加之大部分水體受到不同程度的污染,水源危機嚴重制約了我國經濟社會的發展。從1998年到2004年,我國石化企業的耗水量和排水量雖有大幅度的下降,但與國際水平相比仍有較大差距。我國石化系統節水還有很大潛力[1]。
1石油化工系統用水現狀分析
分析石油化工系統用水結構可知: 工藝裝置直接用水約占總用水量的10%以內,循環冷卻水的補水約占45%,化學水制備約占40%。石油化工系統的污水處理目前均采用“調節均質—隔油—氣浮—生物化學處理—后處理”的大流程。其中生化處理可根據不同水質和處理要求,采用各種形式的曝氣池和氧化溝等活性污泥法; 也可以選擇各種形式的生物濾池和生物轉盤的生物膜法; 對高濃度有機廢水,還可以選擇不同床層的厭氧處理法; 對有除磷除氮特殊要求的可以選擇A/O、A2 /O、SBR、穩定塘等。總之無論采用哪一種處理流程,都可以處理達到符合排放標準。
為了實現“取水量最少、排放量最低”的目標,將已經處理到符合排放標準的水進一步深度處理,達到石化企業的用水標準,代替部分新鮮水,無疑是污水資源化的唯一途徑。
2 近年來回用水的發展情況
國外回用污水工程起步于二十世紀初期,先是將生活污水進一步處理后,用于農田灌溉; 后來則回用于工業生產,如煉鋼的冷卻水等。美國、日本、以色列、沙特阿拉伯、南非、墨西哥等國已逐漸形成一定的規模,每年回收污水量達94 億m3。
我國回用水起步較晚,開始時只能將污水回用于農田灌溉。直至1992 年在大連開始建設污水示范工程后,才逐漸展開。到2001 年年底,全國已建成二、三級污水處理廠300 多座。每天可提供回用水達1 475 萬m3。到2006 年已達到4 000萬m3。工業回用水的處理比較復雜,工業廢水經二級處理后一般能夠滿足排放標準,但主要水質指標仍不能滿足回用要求,特別是回用到鍋爐用水的要求。
3 回用水的水質標準
回用水的用途不同,水質標準也不同。現以回用于循環冷卻水系統的補充水和城市雜用水為例,列出其水質指標。如果用做鍋爐用水,則應根據不同壓力類型,選擇不同的水質指標進行深度處理。
3. 1 循環冷卻水系統的補充水水質
作為間冷開式冷卻系統的補充水時,其水質應符合《工業循環冷卻水處理設計規范》( GB50050 - 2007) 中規定的再生水水質標準。如表1 所示。

3. 2 雜用水水質
作為企業內部雜用水的水質應符合《城市污水再生利用城市雜用水水質標準》( GB /T18920- 2002) 見表2。

4 回用水處理技術
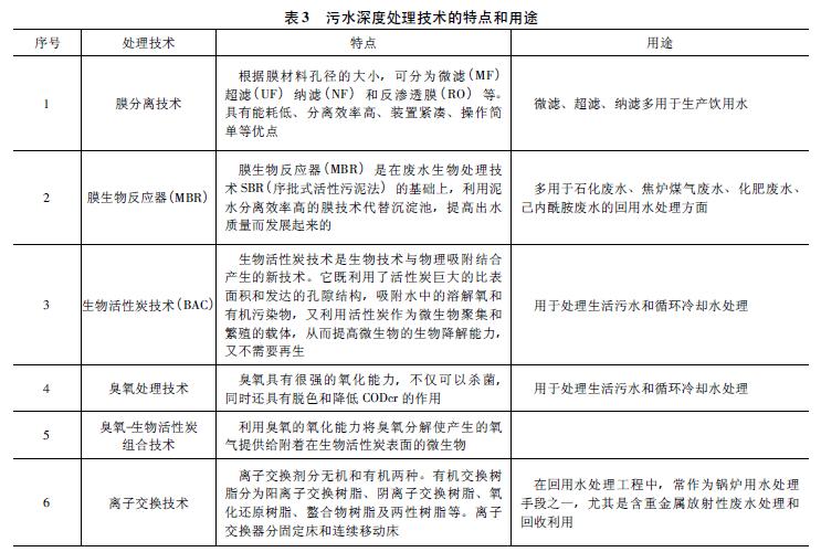
隨著水處理技術的發展,用于回用水處理的技術在不斷成熟與完善。目前深度處理技術主要有膜分離、膜生物反應器、生物活性炭吸附、臭氧氧化和離子交換等。回用水深度處理方法很多,選用什么處理流程,應視水質和回用水的用途進行合理的選擇和匹配。各種方法的特點和用途,如表3 所示。

5 MBR 法處理回用水的可行性
膜生物反應器技術是污水傳統生物處理技術與膜分離技術相結合的產物。它有分置式( 或稱旁流式) 和一體式( 或稱浸沒式) 兩種。以一體式為例,就是將膜組件直接浸在曝氣反應池中,通過透過側的抽吸形成膜兩側的壓力差,進行泥水分離。利用膜的選擇透水性,實現曝氣池中生物的富集,使生物處理效率大幅度提高,經過處理后可得到回用水。
在我國,石化廢水二級處理多采用生化處理方法,且多為活性污泥法。尤其近年來很多企業采用SBR 法,這都為采用MBR 法提供了有利條件。
MBR 法的優點主要有以下幾點:
( 1) 在MBR中污泥齡( SRT) 和水力停留時間( HRT) 是完全獨立的,可以在短的停留時間和長的泥齡情況下操作。
( 2) 由于膜的截留作用,可以使反應器中的生物濃度很高。在城市廢水處理中,污泥濃度可達25 000 mg /L,在某些工業廢水處理中,甚至可高達80 000 mg /L,因此其抗沖擊負荷能力很強。
( 3) 可以實現生物富集和共代謝作用。可以使污水中世代周期很長的微生物,如硝化細菌等得到有效截留,從而有效地降解水中的氨氮。而大量微生物聚集在一起的共代謝作用,可以使一些難降解的有機物得到有效降解。
( 4) 由于生物處理后的泥水分離采用的是膜分離,因此不用擔心傳統生物處理技術出現的絲狀菌繁殖、污泥上浮流失等問題操作更加簡單方便。
( 5) 出水水質優異、穩定。
( 6) 對于新建污水處理場,其占地面積與傳統工藝相比, 占地面積更小,約為傳統工藝的1 /3 ~1 /5。如果對現有污水處理場進行改造,則可以在不增加構筑物的前提下,大幅度提高處理能力。
目前,MBR 存在兩大問題: 一是膜孔堵塞和膜污染問題。膜孔堵塞可采用間歇抽吸法,即抽吸過濾8 min 后,停2 min,釋放污堵物。利用曝氣形成向上流動的氣液混合物,使截留組分不易沉積在膜面上。至于膜污染問題,主要指膜的壽命。目前國內外都在研究抗污染膜,相信很快會有所突破。二是膜的價格問題。國外產的膜較貴,使用時間較長,而國產膜的品種和質量已有很大提高。一般情況下選擇國產膜可以滿足使用要求。隨著膜技術的發展,膜的價格問題將不是制約MBR 推廣使用的瓶頸。從以上分析可以明顯看出,采用MBR 法用于石化污水處理并作為回用水,是一種合理的選擇。
6 利用膜生物反應器處理廢水的實例
6. 1 PTA 污水處理實例
某石化廠PTA 污水采用膜生物反應器和厭氧好氧循環運行的處理工藝,處理后出水基本可以達到循環水補水的要求,直接回用于循環水補充水系統[4]。其處理流程見圖1 所示。

污水經0. 8 mm 的預過濾器后先進入缺氧區,經潛水攪拌器將缺氧區內的污水混合均勻,經潛水推進器推流進入好氧區,進行有機物好氧生化降解,好氧區的污泥經循環泵回流到缺氧區,達到不斷循環的目的。
處理后的水經微濾膜由MBR 集水管匯集排出,全部懸浮物被截留在好氧曝氣池中,維持池中污泥濃度為8 000 ~ 12 000 mg /L,而出水中的懸浮物近于零。為保證MBR 膜組件良好的通透性,維持穩定的出水,實施在線空氣正洗和水反洗,化學反洗及化學清洗程序。該處理流程進出水水質見表4。

實際運行情況說明: 由于該膜生物反應器進水CODcr 值波動很大,從2 000 mg /L 可高達4500 mg /L 之多。但其處理效果仍稍高于回用水水質,并且基本穩定。進水NH3-N 值明顯高于設計值,且有時出現高沖擊負荷,而出水NH3-N 值仍控制在1. 0 mg /L 左右。說明膜生物反應器技術對NH3-N 的獨特去除效果。
6. 2 己內酰胺污水處理實例
某石化公司是全國石化行業中己內酰胺重點生產單位之一,該廠污水中的主要污染物有環己烷、環己酮、己酮、有機酸、己內酰胺、氯氨等[4]。
工藝廢水按照污污分治的原則,就地預處理、回收有用的資源并進行調質,回用于生產過程。預處理后的廢水分別達到污水處理場與假定凈水摻和后進行處理。其處理流程見圖2。

己內酰胺污水的CODcr 和NH3-N 含量較高,先經0. 8 mm 的預過濾器后進入缺氧區、好氧區,再經微濾膜由MBR 集水管排出回用。
由于采取了好氧生化處理工藝,使系統對有機物去除能力大幅度提高,CODcr 平均去除率達到97%。由于缺氧工藝的處理,使NH3-N 去除率達99%,其進出水水質見表5。

該生物反應器的進水CODcr 值存在一定的波動,但膜生物反應器的出水CODcr 值均能控制在50 mg /L 以下。NH3-N 值大部分時間均高于設計值,而出水NH3-N 值始終維持在1. 0 mg /L左右。
由于MBR 對水力負荷和有機負荷適應力強,因膜的高效截留作用,可以完全截留活性污泥,使得反應器污泥濃度高達12 000 mg /L,在調試過程中,CODcr 負荷曾出現過8 000 mg /L 高濃度,高出設計負荷4 倍,系統仍經受了考驗。
6. 3 其他石化污水處理實例
( 1) 山西某化肥廠以傳統燃煤小氮肥生產合成氨工藝,主要工序有: 造氣、脫硫、變換、脫碳( 碳化) 、壓縮、精煉、合成、冷凍及氨儲罐等工段,廢水處理量為2 880 m3 /d。污水處理采用:混凝氣浮+ MBR。于2007 年5 月建成,其流程見圖3。

(2) 開封某化工廠主要有合成氨、尿素等產品。尿素工程包括造氣、變換、脫硫、精脫硫、壓縮、甲醇煉化、氨合成、冷凍、氫氨回收、甲醇精餾、甲醇罐區、液氨罐區、主裝置、CO2壓縮、尿素包裝及成品庫、造粒塔和鍋爐房。廢水處理量為5 000 m3 /d,采用工藝為格柵+ DAF +MBR。于2007 年7 月建成。其污水處理流程見圖4。

進出水水質見表7。

( 3) 廣東惠州某化工廠綜合污水處理廠采用沉砂- 水解酸化- MBR 處理工藝,處理水量為25 000 m3 /d。于2007 年7 月建成,可節約新鮮水900 × 104 m3 /a。其處理流程見圖5。

進出水水質見表8。

7 結語
( 1) 由上述實例可以看出: 由于膜技術的發展,以MBR 為主要技術手段處理石油化工廢水用于回用,是一種比較現實和行之有效的方法。目前的生產實踐證明: 經MBR 處理后的回用水,基本上可以滿足雜用水水質要求。由于進水水質的影響,個別指標可能仍不能達標,建議將MBR與生物活性炭聯用,完全可以達到循環冷卻水系統的回用水和各種雜用水的水質指標。如果將回用水用于鍋爐,可根據爐型的要求,選擇反滲透、離子交換等工藝。具體參見http://www.bnynw.com更多相關技術文檔。
( 2) 膜生物反應器的應用,目前僅僅是開始,尚需不斷總結運行經驗予以改進。也可結合今后的工程設計,在實踐中不斷總結經驗。
( 3) 由于石油化工廢水水質比較復雜,污染程度較高,為防止膜的污堵現象,除加強預處理外,還應加強抗污染,抗污堵膜的研究與生產,以延長膜的使用壽命。目前還應在保證膜的質量和強度的前提下,降低膜的成本。
( 4) MBR 的另一特點是可以在現有生化處理構筑物進行改造,這就為其推廣創造了有利條件。(北京石油化工工程有限公司)


