脫硫廢水為濕法煙氣脫硫過程中產生的廢水,其高濁度、高硬度、高含鹽量、污染物種類多、水質波動大、腐蝕性強等特點,成為燃煤電廠中成分最為復雜、處理難度最大的工業廢水。
機械式蒸汽再壓縮技術(簡稱MVR)雖然可將脫硫廢水做到零排放,但該方法存在易結垢、易腐蝕、運行成本和投資成本高等顯著問題。膜蒸餾(簡稱MD)是一新型膜分離技術,可利用太陽能、工業廢熱等低品位熱源,處理高濃度原料液,以獲得高品質的產水。本文就膜蒸餾的原理、組件形式、蒸餾膜材質、熱源選擇等方面研究該技術在燃煤電廠脫硫廢水處理中的應用前景。
1、脫硫廢水的來源與特點
在濕法煙氣脫硫工藝中,由于煙氣中的F-和Cl-的溶解,會使漿液中2種離子濃度逐漸升高,一方面,F-與漿液中的鋁聯合,對石灰石溶解產生屏蔽作用,從而影響脫硫效率;另一方面,漿液中Cl-濃度升高也會影響脫硫效率和石膏品質,同時還會引起管道腐蝕。為了維持系統穩定運行、保證石膏產品質量和保證脫硫效率,需要控制漿液中Cl-濃度,一般要求低于20g/L,因此需排出部分漿液,以保證Cl-濃度達標。排出的漿液便是脫硫廢水。
脫硫廢水的典型特征包括:
①水質波動范圍非常大;
②污染物種類多;
③硬度高,Ca2+濃度為476.2mg/L~5206mg/L,Mg2+濃度為204.7mg/L~9037.7mg/L;
④含鹽量很高,特別是Cl-濃度為1127mg/L~14524mg/L,SO42-濃度為1142mg/L~25380mg/L;
⑤腐蝕性強;
⑥懸浮物含量高;
⑦重金屬超標。
2、膜蒸餾技術的原理與優勢
膜蒸餾是膜技術與蒸餾過程相結合的分離過程。膜的一側與熱的待處理溶液直接接觸(稱為熱側),另一側直接或間接地與冷的水溶液接觸(稱為冷側),熱側溶液中易揮發的組分在膜面處汽化通過膜進入冷側并被冷凝成液相,其他組分則被疏水膜阻擋在熱側,從而實現混合物分離或提純的目的。
膜蒸餾的技術優勢包括:
①可低溫操作,不需要將原料液加熱至沸點;
②常壓操作;
③理論脫鹽率達100%;
④產水水質好;
⑤可處理高濃度原料液,分離性能不受滲透壓限制。
3、膜蒸餾技術分類
根據膜冷側水蒸氣冷凝方式的不同,膜蒸餾過程可分為4種不同形式(見圖1):直接接觸式膜蒸餾(簡稱DC-MD)、氣隙式膜蒸餾(簡稱AMGD)、氣掃式膜蒸餾(簡稱SGMD)和真空膜蒸餾(簡稱VMD)。
DCMD:該組件內,膜兩側的液體直接與膜面接觸,其一面是經過加熱的原溶液為熱側,另一面是冷卻水為冷側,膜孔內為汽相(蒸氣和空氣),在熱側膜面上生成的水蒸氣透過膜至冷側凝結成水,并和冷卻水合而為一。AMGD:該組件內,膜的冷側裝有冷卻板,在其間就是氣隙室,當熱側水蒸氣透過膜在的氣隙室擴散遇冷凝壁結成液態導出,而冷卻水在組件內部降溫,凝結水和冷卻水各有通道,互不混合。SGMD:該組件內,膜的冷側通常以惰性氣體(如氮氣等)作載體,將透過膜的水蒸氣帶至組件外冷凝。VMD:該組件內,膜的一側與進料液體直接接觸,透過側用真空泵抽真空,另一側的壓力保持在低于進料平衡的蒸氣壓之下,揮發組份從冷側引出后冷凝。

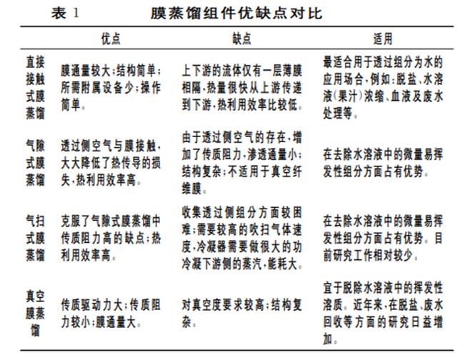
各種膜蒸餾組件的優缺點為(見表1):在四種膜蒸餾方式中,真空膜蒸餾的通量相對較大,傳質效率高,熱利用效率高,而且操作過程中膜不易損壞,下游側的阻力也較其他3種要小,配合平板式蒸餾膜組件,便于與其他凈化處理過程耦合與集成,因此,真空膜蒸餾更加適合用于處理脫硫廢水。

4、膜蒸餾過程用膜
膜的疏水性和微孔性是膜蒸餾用膜的選擇關鍵。而足夠的機械強度、高熱穩定性、高化學穩定性以及較低的導熱系數也是膜蒸餾用膜材料所必需的。通常認為孔隙率為60%~80%,平均孔徑為0.1μm~0.5μm的膜最適于膜蒸餾。
目前,膜蒸餾過程膜材料的研究開發主要集中于3種膜材料,即聚四氟乙烯(PTFE)、聚偏氟乙烯(PVDF)和聚丙烯(PP)。聚四氟乙烯膜是以聚四氟乙烯為原料,采用特殊工藝,經壓延、擠出和雙向拉伸等方法制成的微孔膜。聚偏氟乙烯膜是PVDF溶液在支撐層通過先進生產工藝制造而成的微孔濾膜。雙向拉伸聚丙烯薄膜(BOPP)一般為多層共濟薄膜,是由聚丙烯顆粒經共擠形成片材后,再經縱橫兩個方向的拉伸而制得。
各種蒸餾膜材質的優缺點為(見表2):針對電廠脫硫廢水含鹽量高、懸浮物含量高、硬度高導致易結垢、腐蝕性強等特點,綜合考慮材料性能與經濟性,PTFE材質的蒸餾膜更加適合用于處理脫硫廢水。

5、膜蒸餾過程熱源選擇
限制膜蒸餾商業化應用的主要原因是該技術能耗及產水成本過高。在膜蒸餾過程中,90%的能耗來自于對原水的加熱,這導致膜蒸餾所需的熱量達到628kW/m3,產水價格高于2.2美元/t。另外,由于碳排放稅和能源價格的逐年上升,以燃燒化石燃料(煤、石油等)提供的電能/熱量驅動膜蒸餾過程顯得沒有實用意義,其產水成本也會進一步提高。然而,隨著太陽能技術的發展和低品位熱源(煙氣廢熱、低品位蒸汽及循環冷卻水潛熱等)的回收利用,使得膜蒸餾技術處理脫硫廢水的商業化前景再一次變得光明起來。根據KESIEME提供的計算公式,合理利用低品位熱源(<50℃),可以使膜蒸餾的產水價格下降至0.57美元/t,低于目前反滲透技術的產水價格。
因此,充分利用電廠的低溫廢熱(50℃~70℃的低品位蒸汽均可作為理想的熱源),可大大降低膜蒸餾系統的運行成本。
6、結束語
隨著環保政策日益嚴格,燃煤電廠脫硫廢水零排放處理已是大勢所趨。真空膜蒸餾技術+PTFE蒸餾膜+廢熱回收技術所具有的脫鹽率高、產水水質好,水回收率高、抗污染、低運行成本等優勢,已成為一項極具發展潛力的脫硫廢水零排放技術。但是,目前,針對膜蒸餾技術的機理性研究、過程強化、組件開發及新型膜材料研發等工作開展嚴重不足,在一定程度上制約了該技術在脫硫廢水零排放處理中的推廣應用。為增強膜蒸餾技術的實用性,今后,可在以下幾個方面開展研究工作。
①加強膜蒸餾技術的機理性研究,尤其針對嚴重影響傳質過程的兩個重要因素—溫度極化和濃度極化。
②開發新組件形式,提高傳質效率。
③研發或改性膜材料,增強抗污染性,提高膜通量。
④研發低成本膜材料制作工藝,降低投資成本,提高市場競爭力。
⑤加強運行過程研究,累計運行經驗,優化工藝參數。
⑥研發高效低溫熱源回收技術,如煙氣廢熱、低品位蒸汽及循環冷卻水潛熱等。
⑦將膜蒸餾技術與其他水處理技術進行耦合,降低能耗,拓展市場范圍。(來源:北京朗新明環保科技有限公司)


